Рубрика: Трубопроводы
гибкий трубопровод из нержавеющей стали гибкий
В современном мире инженерных решений, где гибкость, надежность и долговечность являются ключевыми факторами, **гибкий трубопровод из нержавеющей стали гибкий** представляет собой настоящую революцию. Эта инновационная технология предлагает беспрецедентные возможности для создания эффективных и безопасных систем водоснабжения, отопления, газоснабжения и других инженерных коммуникаций. Благодаря уникальным свойствам нержавеющей стали и гибкой конструкции, такой трубопровод способен адаптироваться к […]
установку задвижки на трубопровод.
Процесс установки задвижки на трубопровод, несмотря на кажущуюся простоту, требует тщательного планирования и применения современных технологий для обеспечения надежности и долговечности всей системы. Традиционные методы часто оказываются трудоемкими и не всегда гарантируют герметичность соединения, что может привести к утечкам и аварийным ситуациям. Современные подходы к установке задвижки на трубопровод включают использование передовых материалов, автоматизированных инструментов […]
Задвижки: новые аспекты применения и инновации
Думаете, задвижка – это скучно? Погрузитесь в мир надежного перекрытия потоков! Узнайте о новых применениях и инновациях в задвижках, которые делают их незаменимыми в промышленности. Задвижки – это больше, чем кажется!
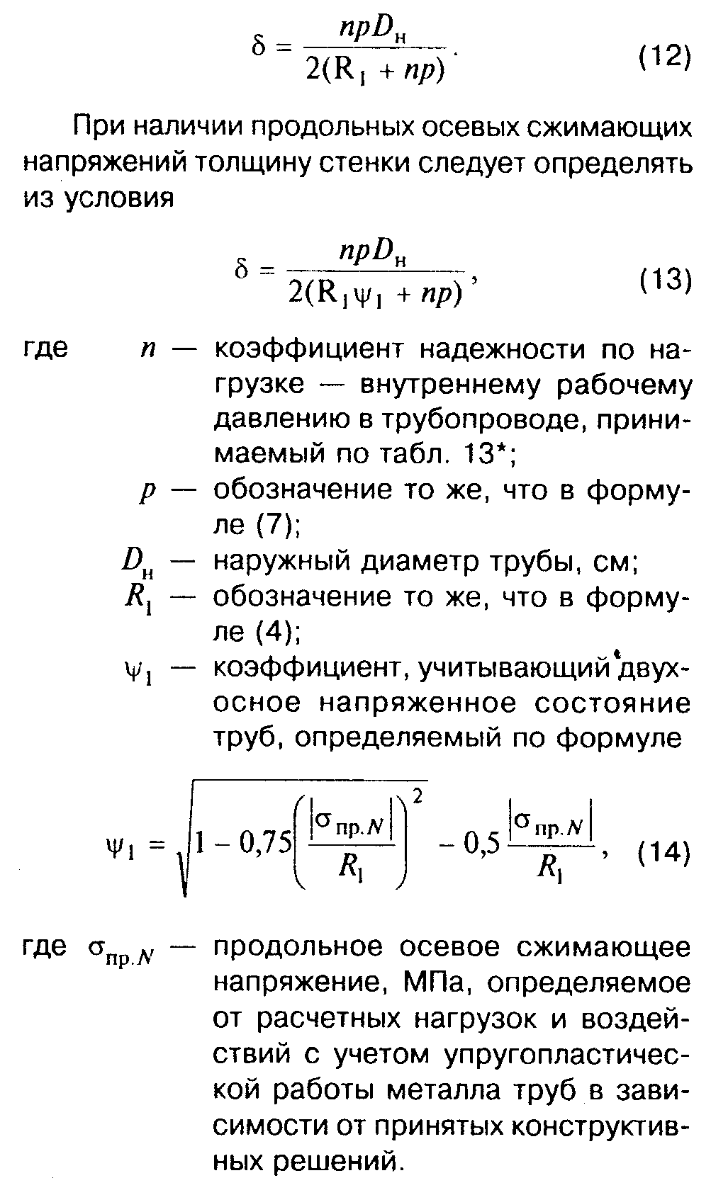
Расчет толщины стенки трубопровода газа
Как правильно рассчитать толщину стенки газопровода? Узнайте, почему это так важно для безопасности и долговечности системы! Избегайте аварий, выбирая оптимальную **толщину стенки трубопровода газа**.
Инновационная задвижка на 150 диаметр: новый подход к проектированию и применению
Ищешь надежную задвижку 150? Узнай о новых подходах в проектировании и применении! Энергоэффективность и долговечность – это про нас! Выбирай лучшее!
Измерения газа по трубопроводу: методы, технологии и перспективы
Нужны точные **измерения газа по трубопроводу**? Узнайте, как современные технологии помогают избежать потерь и максимизировать прибыль! Контроль, учет, безопасность – все в одном решении.
Приварка фланцев к стальным трубопроводам цена работы
Хотите узнать, сколько стоит приварка фланцев к стальным трубопроводам? Раскрываем секреты ценообразования и даем советы, как не переплатить! Узнайте все о приварке фланцев!
Задвижка Ду 200: Эволюция и преимущества современных решений
Задвижка Ду 200 – это не просто деталь! Разберемся, что это за зверь, где его используют и почему без него никуда. Все о надежности и применении задвижки Ду 200.
Чем набивают сальники на задвижках
Хотите, чтобы ваши задвижки служили верой и правдой? Узнайте, как правильно выбрать набивку сальников! Никаких протечек и аварий – только надежная работа!
ЗАДВИЖКА: ГРАНИЦА МЕЖДУ ОБОРУДОВАНИЕМ И ЭЛЕМЕНТОМ ИНФРАСТРУКТУРЫ
Задвижки – это оборудование? Или просто важная деталь трубопровода? Узнайте, почему задвижки так важны для контроля потока и безопасности системы!